Angst, Schmerz, Ohnmacht, Trauer, Neid, Wut, Gier (von Hab- bis Neu-), Schuldgefühl, gelten vielfach als negativ, Mut, Freude, Lust, Stolz, Triumph, Sättigung, Geborgenheitsgefühl als positiv. Depression, Resignation und Pessimismus als negativ, Optimismus als positiv – Manie wird, seltsam, nicht genannt.
Bei Schadenfreude, Waghalsigkeit z.B. bleibt man als Beobachter ambivalent.
Die „Positive Psychologie“, die Sache und die Bezeichnung, stammen von Martin Seligmann, der für seine Untersuchung der „Erlernten Hilflosigkeit“ berühmt ist. Er kreierte sie, nachdem er die Untersuchung negativer Gefühle abgeschlossen hatte.
Wenn Angst und Schmerz als ‚negativ‘ gelten, liegt es nahe, sie zu töten und einen ‚Killer‘ zu ordern. Das hat vielfach tödliche Folgen, wie man an der „Opioid-Krise“ in den USA prominent und mit Schrecken (negativ!) beobachtet.
Ohne Möglichkeit zu Angst und Schmerz wären wir schon ausgestorben. Alle negativen Gefühle sind wichtig für das Überleben und eine soziale, kooperative Umwelt. Sie helfen uns, die Umwelt auf Gefahren abzutasten und darauf einzustellen, Verletzungen zu registrieren und auf Schutz, Pflege und Heilung zu orientieren, soziale Beziehungen auf Mangel Kooperativität zu testen und nach Mängelbeseitigung zu streben. Als ‚negativ‘ können sie nur gelten, weil sie das Wohlbehagen stören. Solche Störungen sind aber wie Warnlampen und Sirenen dem Wohlergehen und -befinden förderlich, also positiv.
Die sog. positiven Gefühle signalisieren, dass wir handlungsfähig, erfolgreich, sicher, geborgen sind und dass wir einer Befriedigung entgegengehen oder sie genießen können. Dass wir uns Ruhe und Entspannung gönnen können. Die positiven Gefühle kann man erzeugen, wie man die negativen töten kann, auf kurzem, kurzschlüssigen Weg. Opium narkotisiert nicht nur den Schmerz, sondern gaukelt Geborgenheit vor, Kokain Handlungsfähigkeit und Meisterschaft, um nur zwei prominente stoffliche Mittel zu nennen.
Die Befriedigung, der Gefahr erfolgreich begegnet zu sein, geht mit dem Verschwinden der Angst Hand in Hand; ist Freiheit wieder gewonnen, geht die Wut; hat man Gleichheit hergestellt, verschwindet der Neid. Die Befriedigung aus der Spannungserleichterung setzt den Spannungsaufbau, das Ertragen der Spannung und Arbeit an der Spannungslösung voraus.
In der Elektrizität ist es uns selbstverständlich, dass der negative Pol für die Spannung erforderlich ist, dass ohne Spannung Strom und elektrische Arbeit und Wärmeerzeugung nicht existieren und dass ein Kurzschluss ohne zwischengeschalteten Verbraucher (Widerstand) die Spannung vorzeitig beseitigt.
Psychologie kann dazu beitragen, Ängste und Schmerzen als Signale für Gefahren, Krankheiten und Verletzungen zu nutzen und ‚reguliert‘ als Motive und Wegweiser zu gebrauchen, die Gefahren zu beseitigen, sie zu fliehen oder mit ihnen zu leben, ohne in Panik zu geraten, sich für Gesundung Ruhe zu gönnen, Verletzungen zu verbinden, Krankheiten zu heilen oder ausheilen zu lassen. Sie kann helfen, Situationen zu erkennen, wo Angst keine erkennbare Gefahr andeutet oder überschießend ist, wo also psychotherapeutisch oder pharmazeutisch Angstlösung indiziert ist. Sie sollte zu einer Realitätsprüfung anstiften, die es erlaubt Angst oder Mut als situationsangemessen zu erkennen.
Das gilt entsprechend auch für die ‚positiven‘ Gefühle. Wenn jemand chronisch optimistisch, wagemutig ist, mag er sich darüber hinwegtäuschen, dass er zu wenig auf Risiken achten, auf Steigungen oder Gefällstrecken, die gesehen und bewältigt werden müssen. Ist man zu ofenhockerisch, kann man seinen Spielraum nicht ausnutzen und verpasst viel. „Tu es mit der Angst“ kann dann ein tauglicher Vorschlag sein.
Dass so wenig von Manie die Rede ist, außer im Zusammenhang mit der „bipolaren Störung“, wo Depression und Manie sich abwechseln, mag damit zusammenhängen, dass sie von Vorteil ist, wenn jemand Menschen als soziale Instrumente benutzt, die man ersetzen kann. Bomberpiloten unter Amphetaminen, die die Todesgefahr nicht realisieren oder Minenarbeiter unter Kokain, die das Hungergefühl verlieren, sind besonders effektiv und billig. Haben wir nicht in Politik, Werbung, sozialen Netzwerken eine manische Strömung? Könnte die Hervorhebung von Depression und Burnout und die Sorgen darum, verbunden mit der Suche nach passenden Pharmaka, nicht davon abhalten, den Ursachen von Depression und Burnout auf den Grund zu gehen und sie zu beseitigen? Und die schlechte Fundierung der manischen Grundhaltung konservieren?
Ich denke, Psychologie sollte sich nicht in positiv und negativ scheiden. Die „positive“ könnte mehr Waghalsigkeit und Übermut stimulieren, als individuell und sozial gesund ist, die „negative“ Mut und ‚Flugbereitschaft‘ übermäßig dämpfen. „Für Angst- und Schmerzfreiheit“ ist eine gefährliche Parole.
Die Überschrift entleihe ich AD LEGENDUM, der Ausbildungszeitschrit aus Münsters Juridicum, die in Heft 4/ 2021 ihren Schwerpunkt so betitelte. „Schutz des Schwächeren“ trifft die Lage sehr gut. Das Verbraucherrecht soll „vor Benachteiligungen im Wirtschaftsleben schützen …“ (S. 277). Das Heft mit seinen Beiträgen hat mich zum Nachdenken angeregt. Einzelne Beiträge werden mit Verf., S. zitiert.
Ein „Kaufvertrag zwischen einem Verbraucher und einem Verkäufer“ (Stiegler, S. 279) ist nach dem neuen Verbrauchervertragsrecht zu unterscheiden von einem zwischen Käufer und Verkäufer, wie es der alte Gesetzestext wollte. Verbrauchsgüter sind etwas Anderes als Güter (S.278), wohl zu unterscheiden von Investitionsgütern.
Der Schwächere soll vor dem Stärkeren geschützt werden. Der Stärkere hat, so muss man unterstellen, aggressive Tendenzen und nutzt seine Überlegenheit aus. Aber wie kommt es dahin, dass eine große Gruppe von Käufern so geschwächt werden kann, obwohl doch funktionierende Märkte ein Kräftegleichgewicht voraussetzen, ebenso wie das BGB, das auf Privatautonomie, Mündigkeit und Vertragsfreiheit setzt? Und warum sorgt man sich nicht um Wiederherstellung des Kräftegleichgewichts, sondern beschränkt sich auf Schutzmaßnahmen? Wie oft, folgt aus dem Schutz Freiheitseinschränkung: z.B. eine der Vertragsfreiheit, § 476 I 2 BGB n.F. Warum sucht man nicht die Aggression der Stärkeren zu stoppen, sondern korrigiert nur partiell besonders schädigende Effekte?
Der Investitionsgüterkäufer ist wie der Verbraucher eine Figur, die in das von Gleichheit der Bürger und Märkten ohne Marktmacht einer Seite geprägte Modell nicht passt. Der Investionsgüterkäufer wird implizit auch als „Generator“ betrachtet, der mit dem Verbrauch Arbeit, Wärme, Licht etc. erzeugt. Auch Dienstfahrzeuge verbrauchen z.B. Kraftstoff, verbrennen ihn.
Doch kauft auch der Verbraucher Güter, die als „Kraftstoff“, zu seiner Regeneration, zumal von Arbeitskraft und zur Re-Produktion in Haushalt und Familie beitragen. Die Güter werden nicht einfach nutzlos verbrannt, vergraben oder versenkt. Wer bloß konsumiert, so die untergründige Logik, ist bezüglich der von ihm getätigten Geschäfte kein gleichwertiger Marktteilnehmer.
Seine Willensbildungsprozesse sind, wie Choi (S. 285) feststellt, typischerweise gefährdet, aufgrund Informationsdefizit und infolge Überrumpelung, durch komplexe Vertragsinhalte und Schwierigkeiten, langfristige Entwicklungen einzuschätzen. Deswegen wird dem Verbraucher ein Widerrufsrecht eingeräumt.
D.h., nicht das Herstellen oder Ausbeuten von Informationsdefiziten, die Formulierung überbordender, unverständlicher Verträge bzw. AGB, mehr oder minder irreführenden Anzeigen wird entweder durch konsequente Anwendung z.B. der §§ 119, 123 BGB (Regelungen zu Irrtum und arglistiger Täuschung) oder durch entsprechende Gesetzgebung verhindert, sondern nur ein Widerrufsrecht eingeräumt. Was würde man sagen, wenn eine Räuberbande nicht entwaffnet würde, sondern den Verletzten nur ärztliche Behandlung verschafft?
„Ein wirksamer Schutz von Verbraucher*innen als Marktakteure liegt im Interesse des Ausbaus und des Schutzes der Funktionsfähigkeit des Binnenmarktes. … Das immer dichtere Netz von Verbraucherschutzregeln kann allerdings auch Probleme hervorrufen“ – permanent ändernde Rechtslagen, sehr komplexe Rechtsakte (Alexander & Jüttner, S. 306). M.a.W.: die Schutzvorschriften erhöhen die Transaktionskosten, inklusive der Rechtsanwenderhonorare. Effektiver Schutz ist teuer.
Setzte man auf „Empowerment“ der sog. Verbraucher, suchte sie zu souveränen Marktakteuren zu machen, könnte man sich auf Selbstregulation der Märkte und die Korrekturfunktionen des Privatrechts „im Schatten der Zivilgerichtsbarkeit“ verlassen.
Arbeitnehmer-, Whistleblower-, Umweltschutz: Überall, wo nach Schutz gerufen wird, empfiehlt es sich, nach den Gefahren und Gefährdern zu forschen, um die Gefahren zu beseitigen und Gefährdern das Handwerk zu legen. Nur wenn sich das als unmöglich oder unrechtlich erwiese, dürfte man auf den Schutz zurückgreifen. Das wird in kommenden Beiträgen ausgeführt.
Leicht aber irrt auch, wer nur systemisch schaut.
H.E. Richter hat mit „Eltern, Kind und Neurose“ einen Pfeiler dessen errichtet, was später zur systemischen Therapie bzw. zum systemischem Coaching wurde.
Er beschreibt, wie ein Familienmitglied, nicht selten das schwächste (ein Kind), als Patient auserkoren wird, den man dem Psycho-Doc vorstellen muss. Tatsächlich stellt sich dieser Patient individualdiagnostisch als neurotisch oder sonst gestört heraus, eine individuelle Therapie ist indiziert. Die Störungen des Patienten sind aber oft systemisch induziert, d.h. die anderen Familienmitglieder haben, in der Regel unbewusst und unbewusst kollusiv den Patienten so in Bedrängnis gebracht, in Konflikte verwickelt, dass dieser sich nur durch Abwehrvorgänge wie Verdrängung, Verleugnung, Projektion managen konnte, um den Preis psychischer Störungen. Die innerfamiliäre Vorstellung ist, dass das Unbehagen in der Familie aufhört, wenn nur dieses „schwierige“ Kind behandelt wird; dass dessen Schwierigkeiten und die Schwierigkeiten, die es macht, Persönlichkeitsstörungen entspringen – Persönlichkeit als konstant verstanden –, nicht solchen, die sich im Laufe des Heranwachsens im sozialen Kontext entwickelt haben. Häufig sieht sich das Kind auch selbst als das Problem.
Wenn der Therapeut nun erfolgreich zu therapieren beginnt, der Patient sich seiner neurotischen Symptome entledigen kann und handlungsfähiger wird, d.h. auch innerhalb der Familie weniger schluckt, kommt aus der Familie Widerstand, denn das neue Handeln des Patienten bringt das mühsam gehaltene Familiengleichgewicht in Schwanken, gelegentlich wird die Therapie durch die Eltern beendet, weil das Unbehagen angewachsen ist. Der gesundete Patient ist für die Familie noch schwieriger geworden.
Wenn der Therapeut solche systemischen Zusammenhänge im Blick hat, wird er den Patienten auch zu einer Untersuchung der Familie anregen, um herauszufinden, wie die Akteure mit ihren jeweiligen individuellen Schwierigkeiten ein Spiel auflegen und spielen, das darauf angelegt ist, Konfliktbearbeitung und -lösung zu vermeiden. Der Patient, der sich auch darüber aufgeklärt hat mit Hilfe des Therapeuten, kann seine wiedergewonnene Handlungsfähigkeit nun viel besser, gezielter nutzen.
Auch wenn der Therapeut sich bemüht, die anderen Familienmitglieder einzubeziehen oder zur Familientherapie überzugehen, wird er die individualdiagnostische Perspektive nicht vernachlässigen, denn darüber kann er die Handlungsfähigkeit stärken.
In der systemischen Sicht wird er darauf achten, sich mit keinem Mitglied zu verbünden und dem Ansinnen, die Schwierigkeiten der Familie als Resultat der Störungen eines Mitglieds zu sehen, widerstehen, allerdings so, dass sich der Ansinnende des zwielichtigen Charakters seines Ansinnens bewusst werden kann und es aufgibt. Alles andere als leicht.
Die ‚schwierigen‘ Kinder gibt es auch in der Schule, ‚schwierige‘ Mitarbeiter in Betrieben und ‚schwierige‘ Mandanten in Anwaltsbüros. Querulanten in der Justiz sind auch oft Frühwarner, die mit nervigen Beschwerden auf Systemprobleme hindeuten. Mobbing trifft oft Menschen, die in Schwierigkeiten mit sich und/oder ihrer Umgebung psychische Störungen oder Eigenarten entwickelt haben. Gegen die tun sich die anderen zusammen und finden ein Opfer, auf das sie sich leicht einigen können, denn das ist der Störer. Wird dieser vertrieben, kommt der Nächste an die Reihe.
Die Akteure bauen das (oder am) System in ihrer jeweiligen individuellen psychischen Verfassung und auch ihr Agieren in dem System später trägt höchstpersönliche Spuren. Aber Agieren im System ist oft der Zug in einem Spiel (Game), der durch die individuellen Eigenarten koloriert wird. Zugleich werden Akteure partiell zu Agenten des Systems.
EE: „Ich bin gar nicht so dumm … jedenfalls nur partiell“
IN: „Woher kommt der Nachsatz?“
EE „Ich darf nicht sagen, dass ich nicht dumm bin“
IN „Erst recht nicht, dass du ganz schön schlau bist.“ (Was sie gerade in der Analyse ihrer Arbeitssituation unter Beweis gestellt hatte.)
Das informationshungrige, auch emotional kluge Kind fiel seinem Vater schon früh unangenehm auf, weil es Fragen stellte, die er nicht beantworten konnte und Schwächen entdeckte, die er nicht entdeckt haben wollte. Er brachte Mutter, Lehrerin und in gewissem Umfang Schwester dazu, EE als dumm, vorlaut, unverständig zu behandeln und zu etikettieren. Die zitierten Sätze wurden ca. 40 Jahre später gesprochen. Und konnten erst gesprochen werden, nachdem das durchaus komplexe Familienspiel analysiert worden war. Die Analyse dieses Spiels wäre ohne Einbezug von Individual- und Sozialpsychologie unmöglich gewesen. Und auch nicht ohne Analyse der Gegenübertragung seitens des Coaches. Die half, nicht auf das ‚Behandele mich als dumm‘-Angebot hereinzufallen.
Das Richtige und Wahre kennen nicht einzelne, wenige Erleuchtete oder von höherer Stelle Autorisierte, sondern man kann sich ihm nur in Gedanken-, Gefühls- und Meinungsfreiheit kooperativ nähern. Diese Einsicht ist ein Pfeiler von Aufklärung, Wissenschaft und Demokratie. Wie stehen individuell immer an einem Punkt, unser Blick ist gerichtet, fokussiert, eingefärbt, getrübt, wir konstruieren die Welt aus unserem Erfahrungsschatz heraus. Subjektiv im Ausgangspunkt, fehlerträchtig, unausweichlich mit Vorurteilen.
Wir haben evolutionär etliche Fähigkeiten entwickelt, die uns zu kooperieren erlauben, etwas, was selbst intelligente andere Primaten und Vögel nicht können.
Zu diesen Fähigkeiten gehört, die eigene Meinung in Frage zu stellen oder in Frage stellen zu lassen, wie auch die Meinungen anderer zu befragen. Eine Debatte, ein Meinungsstreit zielt so gesehen auf Objektivität, auf Wahrheitsfindung, das Fällen richtiger Urteile, sich der eigenen Vorurteile, Parteilichkeit zu entledigen und so zu einer besseren Realitätssicht, zu besseren Modellen der Realität zu kommen, die nach der Debatte konsentiert eine stabile Handlungsgrundlage auch für kooperatives Handeln bilden.
Ein Meinungsstreit dient so gesehen nicht dem Übertreffen oder gar der Überwältigung der anderen. Er gelingt um so eher, je aufrichtiger die Streitenden sein können und sind.
Die Fähigkeiten, die zu kooperieren ermöglichen, sind nicht gelernt, sie reifen, schon im zarten Alter von 2–7 Jahren. Kindergruppen entfalten ein erstaunliches Kooperationsniveau – solange sie unter sich sind. Taucht ein Erwachsener auf, fallen sie in ein „Folge der Autorität“-Muster zurück.
Psychoanalytisch gesprochen eine Regression.
Wenn jedoch ein Wettbewerb um das „größte Megaphon“ oder die beste manipulative Rhetorik herrscht, kann man davon ausgehen, dass die anderen in „soziale Instrumente“ verwandelt werden sollen, die nicht aufgrund neu gewonnener besserer Einsicht wählen, abstimmen, sondern etwas als richtige Lehre glauben und verbreiten sollen, instrumentalisiert für parteiliche Interessen an Bemächtigung, Bereicherung.
Wenn die anderen persönlich „über den grünen Klee“ gerühmt oder mit hässlichen und verächtlichen Äußeren traktiert werden, hat sich der Streit der Meinungen in einen Kampf der Meinenden verwandelt.
Respektvoller Umgang und Aufrichtigkeit sind keine moralischen „nice to have“ Haltungen, sie sind für ein prosperierendes Gemeinwesen wesentlich. Bei genauerem Zusehen finden sie sich rechtlich verankert. Dass gerechte Urteile nicht gefällt, Wissenschaft nicht Wahrheit findet und demokratische Debatten nicht in gemeinwohlfördernde Gesetze und deren Umsetzung münden, wenn Richter, Wissenschaftler und Debattierende nicht die Tugenden von Respekt und Aufrichtigkeit leben – ist das zu bezweifeln?
Der in dem „no such thing like a free x”-Modell aufgedeckte ökonomische Kreislauf unterstreicht, dass „free“ eine Illusion schafft, der man sich gern immer mal wieder hingibt (Verf. eingeschlossen),trotz untergründigen Wissens, dass es eine Preislüge ist.
Aufgedeckt wird auch, dass andere einen Teil des wahren Preises für x zahlen werden, während sie y kaufen. Der Anbieter von y weist das nicht aus. Er kann gleichwohl behaupten, damit werde die Preiswahrheit nicht tangiert, denn die Preisangabenverordnung (PAngV) verlange nur anzugeben, was der Verbraucher insgesamt zu zahlen habe, was den Einschluss der MWSt. und Liefer- und Versand- und ähnliche Kosten betrifft.
Kunden, die nicht Verbraucher sind, müssen nicht einmal darüber informiert werden, sollen sie doch selber rechnen.
Der aufklärungshungrige Kunde wüsste aber wohl gern, für was er mit seinem Preis zahlt, ebenso, wie er gern weiß, was in der Ware oder Leistung, die er erwirbt, alles enthalten ist. Dies anzugeben, sind Anbieter inzwischen jedenfalls zum Teil ausdrücklich verpflichtet.
Bei gemeinnützigen Organisationen, die Spenden sammeln oder bei Stiftungen wird die Höhe der Verwaltungs- und Kampagnenkosten angegeben – das Interesse der Spender und Stifter zu wissen, wieviel der unterstützten Sache oder den unterstützten Menschen zugute kommt, muss befriedigt werden, wird als legitim angesehen, die Verpflichtung der Organisationen, aktiv aufzuklären, ebenfalls.
Warum ist das bei gewerblichen Organisationen anders?
Ich möchte gern wissen, ob ich für Facebook, RTL, eine Werbeagentur zahle, wenn ich x kaufe, jedenfalls, wie hoch der Anteil am Preis ist, der auf die Ware entfällt, im Verhältnis zu anderen Anteilen. Dass neben den Gestehungskosten auch Transaktionskosten (Anzeigen und Information, Transport und Lagerung) dazugehören, keine Frage. Aber wie hoch sie sind und wer kassiert, bleibt interessant. Interessant bleibt auch, wie hoch die Rendite der Firma ist, oder, wie bei Stiftungen etc., wie hoch die Vergütungen des Vorstands sind. (Bei öffentlich-rechtlichen Renten- und Krankenversicherungen findet man da häufig auch erstaunliche Höhen.)
Der Preiswahrheit wäre nur Genüge getan, wenn über die Preisbestandteile aufgeklärt würde.
Warum wird Kunden gewerblicher Anbieter, seien es Verbraucher oder andere, kein Anspruch zugebilligt wird, oder den Anbieter eine entsprechende ausdrückliche Verpflichtung?
Wer „altruistisch“ handelt, wie Spender und Stifter, darf mehr wissen wollen als der egoistisch Handelnde? Wer gewinnorientiert agiert, hat ein legitimes Geheimhaltungsinteresse?
Die Warenanbieter werden zu einer verdeckten GEZ, zugleich bleibt die Höhe der Gebühren verborgen. Selbst wenn sich der y-Käufer grundsätzlich im Klaren sein mag, dass er Facebook oder RTL, BILD oder irgendein sonstiges Medium mitfinanziert, hat er über den Adressaten und die Höhe seiner Zahlung keine Kenntnis und dürfte sie, wenn überhaupt, nur mit größter Mühe erlangen können.
Am marktwirtschaftlichen wie privatrechtlichen Modell gemessen, kommt darin ein Markt- und Rechtsversagen zum Ausdruck.
Die Kunden können mangels vollständiger Information nicht rational handeln, können Leistung und Gegenleistung nicht richtig kalkulieren, die Annahme des Angebotes, eine Willenserklärung, ist nicht frei von Täuschung und weiterer Manipulation.
Die Behauptung, die Facebook-Nutzung sei „free“, ist nicht nur unwahr. Der Nutzer wird zusätzlich nicht darüber aufgeklärt, dass der Datenschatz, den seine Beitrage und Aktionen auf Facebook schaffen, von Facebook ausgebeutet wird, was einer ausdrücklichen vertraglichen Vereinbarung bedürfte. Der Nutzer leistet objektiv etwas an Facebook, mangels Vertrag ohne Rechtsgrund. Da kommt das „Recht der ungerechtfertigten Bereicherung“ (§§ 812, 818 II BGB) ins Spiel – aber was ist der Wert der Rohdaten? Gilt, wer einen Stoff verarbeitet (§ 950 BGB), wird Eigentümer, analog auch für Daten? Aber auch dann wäre Facebook vergütungspflichtig (§ 951 BGB).
Weiter wird der Nutzer (der nicht Kunde ist) nicht aufgeklärt, dass er zum Gegenstand von Forschung und Verhaltensmodifikation im Skinner’schen Sinne wird – Experimenten, die an jeder Ethik-Kommission scheitern würden, im Zweifel selbst bei Aufklärung und Einwilligung (vgl. Zuboff, the Age of Surveillance Capitalism, 2019). Freiheitsverluste.
Würde die GEZ die Gebühren auf ähnlichem Wege erheben, erhöbe sich ein Sturm der Entrüstung. Quod licet Jovi, non licet bovi – Was Jupiter darf, darf der Ochse nicht. Womit klar wäre, wer unter den gegenwärtigen Verhältnissen Jupiter ist. Der Staat ist vom Olymp vertrieben.
Obwohl ich Bekanntschaft mit Paulchen Panther erst spät machte, als früher Geborener und fernseherlos aufgewachsen, ist mir der – zum Sprichwort erwachsene – Titel des Eingangsliedes immer wieder im Sinn, wenn ich, in den letzten Jahren häufig, über Manipulation nachdenke. Denn er unterstellt eine Manipulation ruft auf, den Manipulateur zu finden.Der jüngst gelesene Liedtext ist ein Beispiel für eine hervorragende De-Manipulation. Bitte lesen auch Sie ihn zunächst, gehen Sie in Ihr Kind-Ich und stellen Sie sich vor, Sie hörten und sähen zu (oder erinnern sich an damals):
| Liedtext | Kurzkommentar |
| wer hat an der uhr gedreht? | Versuch, das nahe Ende der Sendung durch Feststellung von Manipulation und Suche nach einem Manipulator zu verleugnen. Stellt einen beliebten Abwehrmechanismus [Wer ist schuld?] behutsam in Frage. |
| ist es wirklich schon so spät? | Die Frage stiftet zur Annäherung an die Realität an, „es ist schon spät“ wäre ein Bruch; |
| soll das heißen ja ihr leut´?mit dem paul ist schluss für heut´! | allmähliche Realisierung des nahenden Endes. |
| paulchen,paulchen mach doch weiterjag das männchen auf die leitersäg und pinsle uns die wändetreibe scherze ohne ende | Nochmal in den Übergangsraum (zurück) |
| das Vergnügen, am Jagen, Sägen und Bepinseln der Wände –idenifikatorisch – teilhaben, Scherze (mit anderen) treiben zu dürfen. | |
| machst ja manchmal schlimme sachenüber die wir trotzdem lachendenn du bist, wir kennen dich,doch nur farb und pinselstrich | Wissen um Übergangsraum; keine Verwechslung. |
| wer hat an der uhr gedreht?ist es wirklich schon so spät?stimmt es?(stimmt es)das es sein muss?ist für heute wirklich schluss? | Wieder ein allmähliches und überprüfendes Annähern an die Realität |
| Paulchen:“heut ist nicht alle tage, ich komm wieder, keine frage!!“ | Paulchen als Übergangsobjekt. Das Phantasiesubjekt leiht gleichsam den Programmdirektor und liefert die tröstende Botschaft baldiger Rückkehr. |
Manipulation: Manipulation ist eine kommunikative Einflussnahme, die den Prozess der Willensbildung beeinträchtigt, indem sie ihn abkürzt und den Willen in eine vom Manipulateur bestimmte Richtung lenkt und zu einem entsprechenden Verhalten führt, welches oft den Interessen des Manipulateurs mehr dient als es das frei gewählte Verhalten des Manipulierten getan hätte. Ziele des Manipulateurs sind Zeit zu gewinnen, Widerstand zu unterlaufen; oft, um irgendeinen Gewinn zu erzielen, aber auch, um (selbst-)-schädigendes Verhalten des Manipulierten zu verhindern. Z.B. den Auftragsmörder dafür bezahlen, dass er die Tat unterlässt – Abstiften –, oder eine Gurtanlegepflicht verordnen.
Das Gegenteil von Manipulieren ist bilden, ent-täuschen, unerwünschte Wahrheiten akzeptieren zu helfen, Gewinn von Einsicht zu fördern, Willensfreiheit zu stärken.
Das Übergangsobjekt im Übergangsraum ist etwas und ist es zugleich nicht. Das erste Lieblingsstofftier ist die Mutter und ist sie nicht, das funktioniert in dem Spielraum – Spiel ist hier Play, nicht Game –, den Winnicott, den Schöpfer dieser Termini und der Begriffe, Übergangsraum nennt, weil das Kind hier seine Omnipotenz über äußere Objekte magisch realisieren kann und gleichzeitig die Differenz von innerem und realen Objekt sowohl realisieren kann wie ertragen lernt. Ein wesentlicher Entwicklungsschritt, der besser gelingt, wenn Phantasie und Illusion in einem Raum sich entfalten können, wo die Realitäten (einschließlich der Zeit) außer Kraft gesetzt zu sein scheinen, ohne verleugnet zu werden. In den Übergangsraum, der von den Spielenden aufgebaut wird, zögern selbst Engel einzutreten, weil das den Übergangsraum leicht zum Einsturz brächte (Bateson & Bateson „Wo Engel zögern“ (1993); entlehnt von A. Pope „fools rush in where angels fear to tread“.)
„Vom Spiel zur Kreativität“ heißt der Titel dieses Buches von Winnicott – er sieht in diesem frühen „Als-ob“ im Kinderspiel die Wurzel für Kreativität und Kunst, das einen intermediären Bereich zwischen primärer Kreativität und Realitätsprüfung schafft.
Das Tolle im Übergangsraum ist, dass man Königin, Verräter, Prinz, Ungläubige, Amazone und Räuberhauptmann, Adler oder Maulwurf sein kann, was in der Realität unmöglich oder untersagt ist. Dass man Emotionen ausspielen und sich ihrer bewusst werden kann; entdecken kann was man sein oder werden könnte und möchte. Die Welt mit den Augen eines anderen sehen.
Das Lied hilft zum Ausstieg aus diesem Raum und pflegt ihn zugleich, ohne jedoch Phantasie und Realität zu konfundieren. Es hilft beim Spielen und beim Beenden des Spiels, gerade indem es der Entwicklung der Gedanken und der Dynamik der Gefühle Raum gewährt.
In diesem Sinne zu spielen ist höchst rational, weil es die Entwicklung von innerer Freiheit fördert: mehr Alternativen zu sehen, zu prüfen, auszuspielen und darüber zu einer fundierten Realitätsvorstellung, der eigenen inneren wie der äußeren, zu gelangen, eine gute Basis für rationale Entscheidung.
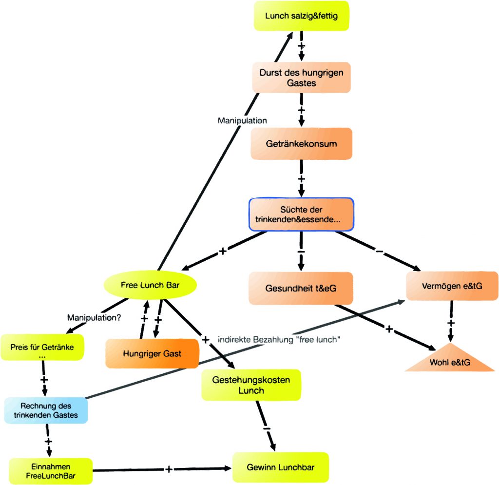
… like a free lunch (TV, fb, twitter …) (s. zu Herkunft und Urheber des Satzes Wikipedia)
Da Lunch Zutaten, Koch wie Kellner braucht, von dem kaum etwas von den Bäumen fällt, liegt die Wahrheit dieses Satzes auf der Hand und lässt sich verallgemeinern.
Fraglich kann mithin nur sein, wer zahlt. Interessant ist aber auch, was zwischen Anbieter, verschiedenen Kunden und im Verhältnis zu konkurrierenden Anbietern passiert.
Die FreeLunchBar (FLB) macht ihr spezielles Angebot nicht, weil sie einen Teil des Profits an ihre Kunden verschenken möchte. Im Gegenteil, sie sucht einen Weg, die Auslastung der Tische, der Köchin und der Kellner zu erhöhen, indem mehr Gäste angelockt werden. Außerdem, so wird gesagt (s. Wikipedia), nehmen die Gäste zum kostenlosen Essen mehr Getränke, als wenn sie nur auf einen Drink kommen, besonders wenn dieses Essen schön salzig und fett ist, was den Durst, evtl. auch auf ein Schnäpschen stärkt. Dann bietet es sich an, die Kosten für das Lunch über leicht erhöhte Getränkepreise umzulegen. Die Kosten für die „free lunch“–Werbung müssen auch eingespielt und in die Preise einkalkuliert werden.
Die folgende Abbildung stammt aus dem System-Modell df 264, das auf Know-Why.net unter diesem Namen zu finden ist.

Die Kosten für das Lunch werden also von den Gästen getragen. Hier gibt es zwei Sorten: diejenigen, die essen und trinken (e&tG) und diejenigen, die nur trinken, jedenfalls im Fall höherer Getränkepreise. Letztere zahlen also indirekt für die ersteren mit. Das ist marktwirtschaftlich und (privat-)rechtlich nicht unproblematisch. War „Wysiwyg“ nicht die Übersetzung eines marktwirtschaftlichen Prinzips der Übereinstimmung von Angebot und Leistung, von Wahrgenommenem und Realität?
Das Essen zu nutzen, um „Reizstoffe“ in die essenden Gäste zu schaffen, die süchtiges Trinken (evtl. auch Essen) auslösen, ohne dass dies deklariert wird, ist manipulativ, damit zusätzlich marktwirtschaftlich und rechtlich problematisch; die Behauptung, der Lunch sei free, ist jedenfalls falsch – und sie plakativ aufzustellen, ebenfalls – ein weiterer der Manipulation verdächtiger Akt.
Die FLB hat einen größeren Gewinn als die benachbarte no free lunch–Bar (nonFLB).
Dieser resultiert aus Verlusten bei den Gästen – ein 0-Summen-Spiel ökonomisch. Aber auch die nicht ökonomischen Verluste der Gäste sollte man nicht übersehen:
Die rationale Entscheidung – rational choice – des selbständigen autonomen Bürgers (Privatautonomie) wird in mehrfacher Hinsicht beeinträchtigt.
Die Anstachelung und Ausbeutung der Süchte der Gäste beeinträchtigt Vermögen und Gesundheit – Wohlstand und Wohlbefinden. Auch die nichtsüchtigen und nur trinkenden Gäste werden in ihrer Entscheidung und in ihrem Vermögen beeinträchtigt. Diese Beeinträchtigungen liegen außerhalb der vertraglichen Vereinbarungen.
Mit den genannten Manipulationen bemächtigt sich die FLB (vorübergehend mindestens) ihrer Gäste und die korrespondierenden Machtverluste ermöglichen die Gewinne.
Die anarchische Marktwirtschaft funktioniert gemeinwohlkompatibel nur, wenn ihre Akteure im anspruchsvollen Sinne sittlich-autonom und frei sind und nicht einige von kooperierenden Partnern zu „sozialen Instrumenten“ (Tomasello) degradiert werden.
Die entsprechenden Rechtsfragen sind, soweit es um die vertraglichen Beziehungen geht, schuldrechtlicher Natur, soweit es um die Störungen des Wohlbefindens geht, gehören sie ins Deliktsrecht, das Recht der unerlaubten Handlungen. Sie können an dieser Stelle nur gestellt, nicht gelöst werden.
Wenn in der Erkenntnismatrix (letzte Abb. im Präsentator des Modells) die höheren Getränkepreise zum Wohl des e&tG beitragen, dann deswegen, weil der nur trinkende Gast mitbezahlt. Das ist in der jetzigen Modell-Version übertrieben, aber im Kern richtig und bedeutet einen Verlust bei letzterem.
Außerdem muss noch die Konkurrenz (NonFLB) berücksichtigt werden. Deren Beeinträchtigung wird im UWG im Prinzip erkannt. Aber wer wird denn hier von unlauter sprechen? Die NonFLB muss doch nur bessere Werbung machen. Wie im Sport die Konkurrenz besser dopen lernen muss.
Wenn die Familie und Privathaushalt Unternehmen und BGB-Gesellschaft, außerdem eine Arbeitsgemeinschaft sind, so ergeben sich daraus etliche wirtschaftliche und rechtliche Konsequenzen, von denen im Rahmen dieses Beitrages nur einige skizziert werden können.
1. Unternehmensziel und Gesellschaftszweck
Regeneration und Reproduktion der Bürger (Staatsbürger) – nicht nur der Arbeitskräfte. Die Familie ist (auch soweit ihre Mitglieder hauptsächlich extern Lohnarbeit leisten) der Ort für Regeneration, – in gewerblichen Unternehmen als „Maintenance“ bezeichnet – und der für Reproduktion, d. h. Vorsorge für den Ersatz der Eltern als Bürgerinnen. Das gezeugte und sich selbst erzeugende Kind ist das Produkt oder die Frucht.
2. Mittel und Wege der Zielerreichung/Zweckerfüllung
Viel Arbeit, viel Investition müssen alle Beteiligten erbringen, die Arbeitsstätte muss eingerichtet und ausgestattet sein, die Arbeitskräfte müssen qualifiziert sein, wenn das Unternehmen erfolgreich arbeiten soll oder die Gesellschaft ihren Zweck erfüllen.
3. Die Familie ist wesentlich keine Verbrauchs- und Konsum-Stätte
Für das Dach über dem Kopf, die Wasch- und Küchenmaschine und die Rezeptbücher ergibt sich das ebenso viel wie für das Ehe-, wie das Kinderbett und zum großen Teil auch für die „Familienkutsche“ unter der Unternehmensprämisse. Für den maßgeschneiderten Anzug, den Friseurbesuch und den Lippenstift ist das jedenfalls zweifelhaft.
Die Figuren des Verbrauchers und Konsumenten wie auch ihre Bezeichnungen sind im Grunde dem marktwirtschaftlich-kapitalistischen wie dem bürgerlich-rechtlichen Grundmodell fremd und ihr Auftauchen bedarf einer Erklärung, die ein andermal erfolgen wird.
4. Kalkulation des externen Arbeitseinkommens aus Familiensicht
Ein großer Teil der Investitionen wie der Betriebskosten – in der Regel der größte Teil–, wird durch das Arbeitseinkommen eines oder mehrerer Familienmitglieder erbracht. Aus Sicht der Familie ist das eingebrachte Einkommen eine Einlage des extern Arbeitenden.
Der extern Arbeitende tritt als Vermieter seiner Arbeitskraft auf, der einen Teil derselben nicht für die familiäre Arbeit braucht und sie daher Dritten zur Verfügung stellen kann.
Vergleichbar dem Autovermieter, der die von ihm besessenen Autos nicht für sich braucht und sie daher Dritten zur Verfügung stellt, oder dem Hauseigentümer, der einen Teil des Hauses nicht für eigene Wohnzwecke braucht. Die Familie muss wie Auto- oder Wohnungsvermieter den Mietpreis so kalkulieren, dass die Reproduktionskosten für das jeweils vermietete Gut erwirtschaftet werden können. Der Vermieter, der Instandhaltung, Sanierung oder eventuell Neubau der Wohnung nicht aus den Mieten finanzieren kann oder die Autovermietung die benutzen Autos nicht durch neue ersetzen kann, weil die Mieteinnahmen das nicht hergeben, gehen Konkurs.
Die Lohnhöhe aus dem Verhältnis von Angebot und Nachfrage auf dem sog. Arbeitsmarkt allein zu bestimmen, ist mit der Kalkulation des Familienunternehmens inkompatibel. Faktisch können die Reproduktionskosten häufig nicht durch externe Arbeit finanziert werden oder nur auf Kosten der notwendigen Familienarbeit. Diese Lücken werden mehr oder minder dürftig sozialrechtlich gestopft, aus volkswirtschaftlicher Sicht ist das schwer mit dem Basis-Modell vereinbar. Die Haus-, Be- und Sozialisations- und Selbsterzeugungsarbeit muss entlohnt werden, weder Unterhalt noch Sozialhilfe etc. sind geeignet, das zu vertreten. Da es um die Regeneration der Bürger, nicht nur als Arbeitskräfte bei privaten Arbeitgebern geht, ist staatliche Finanzierung erforderlich.
5. Die Arbeitseinkommen und die familiären Arbeitsleistungen müssen fair verteilt werden, um erfolgreich zu regenerieren und zu reproduzieren
6. ‚Familiäre‘ Arbeiten – auch soweit außerfamiliär erbracht, müssen gerecht entlohnt werden
Dass die typischen familiären Arbeiten kaum als Arbeit anerkannt werden, ist ebenso systemwidrig wie ihre Bezahlung mit Niedriglöhnen, soweit sie ausgelagert erbracht werden, – das kapitalistische marktwirtschaftliche System vorausgesetzt. Einem der nächsten Beiträge folgend hängt das mit einem irreführenden Konzept der Arbeitsproduktivität zusammen.
Die infolge der Abwertung fehlende Ausschöpfung des menschlichen Potenzials ist, volkswirtschaftlich gedacht, nachteilig (s. die Bespr. von Linda Scotts Buch); umso befremdlicher, wenn man daran denkt, dass die manipulativen Kopfarbeiten, keineswegs nur im Finanzsektor, in fast grotesker Weise überbewertet sind. Auch dies ist systemwidrig. Denn dieses Rentseeking widerspricht dem marktwirtschaftlichen Basismodell. Also nicht die körperliche Arbeit wird, weil mühseliger und mehr Kraft erforderlich, höher bewertet als die geistige. Sondern bestimmte geistige Arbeiten werden über-, andere unterbewertet.
7. Zweckmäßige Auslagerung und zweckmäßige Qualifikation
Es gibt gute Gründe, etliche der Tätigkeiten auszulagern, weil höhere Qualifikation mindestens nützlich ist für die Produktivität. Kitas, Schulen, aber auch die Gärtnerei.
Das Problem ist nur, dass gerade die unteren Einkommensschichten aus ihren externen Tätigkeiten nicht genügend erwirtschaften können, um Auslagerung vorzunehmen. Gerade Menschen ohne Hochschulabschluss haben oft ein Einkommen, das Auslagerung nicht zulässt, auch weil ihnen Qualifikationen fehlen, weswegen sie einer Auslagerung noch bedürftiger sind.
8. Schluss
Das gegenwärtige Familien-Modell durchziehen zahlreiche Inkohärenzen und Widersprüche. An der Familie als Unternehmen/BGB Gesellschaft verstanden, zeigen sich diese Widersprüche. Die Aufgabe, die ökonomische und rechtliche Situation der Familie neu zu durchdenken, stellt sich. Sie zu erfüllen wird nicht nur arbeits- und sozialrechtlich anspruchsvoll sein. Die beschränkte betriebswirtschaftliche Sicht auf den Arbeitsmarkt muss durch eine volkswirtschaftliche überwunden werden, die die Ökonomie der Privathaushalte/Familien wissenschaftlich beschreibt und die Transformation in eine verfassungsmäßige und der sozialen Marktwirtschaft entsprechende Form entwirft.
Nicht jede Pflicht darf zwangsweise, schon gar nicht mit „unmittelbarem Zwang“, durchgesetzt werden. Das scheint vielfach nicht klar zu sein. Selbst bei einer öffentlich-rechtlichen Impfplicht wäre eine Zwangsimpfung wohl verfassungswidrig. Zwangsgelder hingegen erlaubt und sogar geboten.
Eine Sylvester-Party der Ungeimpften darf – vom BGB aus beurteilt – stattfinden. Denn alle Teilnehmer sind sich der Gefahr der Ansteckung bewusst und willigen in diese Gefährdung ein, damit sind die potentiellen Anstecker gerechtfertigt.
Das schließt ein öffentlich-rechtliches Partyverbot nicht aus.
Nach der Party sind alle Teilnehmenden allerdings zu besonders strikter Kontaktvermeidung und zum physischen Rückzug (Quarantäne) verpflichtet.
Wenn sie dann jemanden anstecken, sind sie im Falle der Erkrankung der Infizierten zum Schadensersatz (Schmerzensgeld eingeschlossen) verpflichtet (§§ 823, 253 BGB). Das kann bei einem schweren Krankheitsverlauf mit Intensivstation teuer werden.
Solange sie nicht in die Nähe von Infizierbaren kommen – was auf deren Seite den Anspruch auf Kontaktvermeidung begründet – oder gar infizieren, bleibt die Verletzung der Impfpflicht folgenlos. Das ist auch bei anderen Verpflichtungen der Fall. Der Kreis der unerlaubten Handlungen ist groß, die Fälle, in denen die unerlaubte Handlung rechtliche Konsequenzen hat, ist der Kreis deutlich kleiner.
Da lange Quarantäne und sozialer Rückzug zur Vermeidung des Impfens nicht nur selbstschädigend sind, sondern die Erfüllung vieler Verträge und sozialer Verpflichtungen behindern, ist die Impfpflicht begründet.
Dass etwa medizinische Gründe dem Impfen entgegenstehen, begründet umgekehrt eine Ausnahme von der Pflicht. Fantasierte Gefahren der Impfung hingegen nicht. Wer in jemand anderem den Teufel in Menschengestalt wähnt, darf ihn nicht erstechen, so sehr er sich auch bedroht fühlt. Ein Irrglaube kann den Vorsatz ausschließen und zu fehlender Unrechtseinsicht führen, was entschuldigend wirkt. Die Rechtslage ändert das nicht.
Impfverweigerer zu bestrafen, wäre m.E. verfassungswidrig. Kriminalrecht ist beschränkt auf Fälle der mindestens ins Auge gefassten Verletzung, Schädigung und Leidzufügung anderer. Unerlaubte Handlungen ohne soclhe Folgen können nur als Ordnungswidrigkeit sanktioniert werden.
Wer meint, er dürfe seine Freiheiten auch unter Schädigung oder Gefährdung anderer ausleben, solange er es kann, handelt nicht nur unmoralisch, sondern unrechtlich. Je mehr das Rechtsbewusstsein hinsichtlich des Zivilrechts, des bürgerlichen Rechts verfällt, desto mehr besteht die Notwendigkeit für staatliche Regelungen und Eingriffsbefugnisse.
Wer sich dann den Flankierungen der bürgerlich-rechtlichen Verpflichtungen unter Berufung auf den bösen Staat widersetzt, will die Herrschaft der Stärkeren, die mächtig genug sind, zu tun, was sie wollen, auch auf Kosten der anderen. Er rührt nicht nur an den Fundamenten der Demokratie, der Staatsverfassung, sondern auch der Gesellschaft, der gesellschaftlichen Verfassung, die in vielen Vorschriften des BGB und anderer ziviler Gesetze eingeschrieben ist.
Wenn eine Person unwissentlich aidskrank ist und eine andere Person beim Geschlechtsverkehr infiziert, handelt sie in der Terminologie des BGB „unerlaubt“, so die Überschrift über dem entsprechenden Abschnitt, und kann sich damit schadensersatzpflichtig machen (§ 823 BGB), wenn sie mindestens fahrlässig gehandelt hat. Verkehrssicherungspflichten bestehen also auch bei dieser Art von Verkehr, aber auch im allgemeinen Verkehr miteinander, was Viren angeht, bei Kommunikationen und anderen Verkehrsteilnahmen in physischem Kontakt, der über Aerosole eingeschlossen.
Immer kann man verlangen, dass eine unerlaubte Handlung unterlassen wird, ganz unabhängig vom Verschulden.
Die „Immission“ von Viren zieht eine Gesundheitsschädigung nach sich, strafrechtlich war es früher eine Vergiftung (§ 229 StGB a.F.), heute gefährliche Körperverletzung (§ 224 StGB). Unrecht anrichten (oder verursachen) kann man schuldlos, Strafe setzt Schuld voraus, Schuld kann man verstehen als das persönlich zu verantwortende Unrecht. Schuldunfähige haben, weder straf- noch zivilrechtlich einen „Jagdschein“, wie früher gelegentlich behauptet wurde, sie darf man stoppen, manchmal gibt es Pflichten, sie zu stoppen (z.B.: Eltern haften für ihre Kinder), einige Schadensersatzpflichten entstehen schuldunabhängig, im Strafrecht können Schuldlosen Maßregeln der Besserung und Sicherung auferlegt werden.
Die Person, die von Ansteckung bedroht ist, darf sich wehren, denn der Akt ist ein Angriff, gegen die Verteidigung erlaubt ist – Notwehr. Das Notwehrrecht besteht verschuldensunabhängig, ebenso das Recht eines Dritten zu Nothilfe (227 BGB; § 32 StGB).
Daneben gibt es – im bürgerlichen wie im Strafrecht – den Notstand (§§ 228 BGB, 34 StGB), Nach § 34 StGB darf jemand zu Gefahrenabwehr in Rechtsgüter anderer eingreifen, wenn die Gefahr unmittelbar droht und das gerettete Rechtsgut und das Maß seiner Verletzung den Schaden am aufgeopferten überwiegt – sog. Güterabwägung. Der erste Schritt zur Gefahrenabwehr ist allerdings, den/die Gefährder an ihre „Verkehrssicherungspflichten“ zu erinnern. Pflichten zum Schneeräumen sind ein bekanntes Beispiel.
In § 229 BGB wird nur die Zerstörung oder Beschädigung einer „gefährlichen“ Sache gerechtfertigt. Viren sind Sachen. Schon ihre Entstehung (durch Impfung) zu verhindern ist vom Wortlaut nicht gedeckt, könnte man aber leicht durch Auslegung nach Sinn und Zweck des Gesetzes einbeziehen. Dass ein Bürger den anderen zwangsimpfen dürfte, will ich damit nicht behaupten, denn das Risiko wäre so groß, dass die Abwägung zugunsten des Zwangsgeimpften ausginge. Allerdings bekräftigt diese Überlegung die Verpflichtung der Bürger, sich professionell impfen zu lassen.
Das Problem bei Corona ist, dass die Gefahr am größten ist, wenn der Gefährder keine Kenntnis von seiner Infektion hat mangels Symptomen oder Test. Aber ein Fahrlässigkeitsvorwurf „du hättest wissen können und vermeiden müssen“ oder „du wusstest um das potentielle Risiko und hättest alles tun müssen, um es zu senken“ lässt sich begründen. Daraus lässt sich ableiten: eine Impfpflicht besteht, weil der minimale Eingriff in die körperliche Unversehrtheit (das aufgeopferte Rechtsgut) im Verhältnis zum geretteten – große Beeinträchtigung der körperlichen Unversehrtheit – nur geringes Gewicht hat und in der Abwägungslogik beim Notstand mithin in Kauf zu nehmen ist.
Auf Appelle an Solidarität und Bürgersinn kann man also auch hier getrost verzichten, weil das bürgerliche Recht viele Solidaritätspflichten schon internalisiert hat.
Das Problem unter dem Segel „staatliche Impfpflicht“ zu verhandeln zieht eine falsche Frontstellung nach sich. Die staatliche Impfpflicht wäre nur eine Bekräftigung der bürgerlichen Pflichten, weil die Bürger vielfach nicht mehr geneigt sind, ihren Pflichten nachzukommen. In diesem Fall ist staatliches Handeln unter dem Blick der allgemeinen Gesundheitsfürsorge, die dem Staat nach Rechtsprechung des BVerfG obliegt, nicht nur erlaubt, sondern geboten. Verhindern einer solchen Impfpflicht oder Versprechungen, es werde eine solche mit „uns“ nicht geben, wären dann ihrerseits rechtswidrig. Eine solches Versprechen zurückzunehmen, ist Pflicht.
Vorsorglich möchte ich anmerken, dass ich hier nicht die Frage behandele, ob man verpflichtet werden könnte, sich zum eigenen Schutz impfen zu lassen und dadurch den Überlauf der Intensivstationen zu verhindern. Hier besteht nur eine Obliegenheit. Einen freien Bürger zu zwingen, die Obliegenheiten zu erfüllen, nennt man einen paternalistischen Eingriff und man kommt schnell auf eine glitschige schiefe Ebene. Rauchen und Risikosportarten verbieten? Beim Gurtanlegen und bei Kranken- und Rentenversicherung macht man das. Mit dem Rasen auf der Autobahn gefährdet man nicht nur sich, sondern auch andere. Das ist der Teilnahme von Ungeimpften am allgemeinen Verkehr vergleichbar, das Nicht-Gurtanlegen nicht.